Упр.325 ГДЗ Муравин 7 класс (Алгебра)
Решение #1

Рассмотрим вариант решения задания из учебника Муравин, Муравина 7 класс, Дрофа:
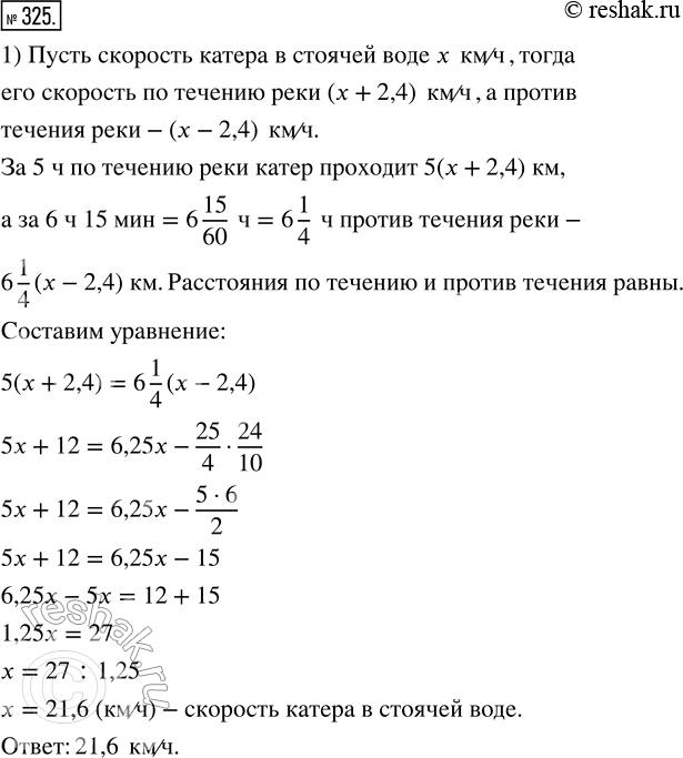
325. 1) Катер проходит по течению реки за 5 ч такое же расстояние, как за 6 ч 15 мин против течения. Найдите скорость катера в стоячей воде, если скорость течения реки равна 2,4 км/ч.
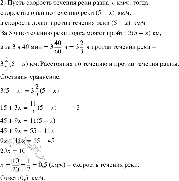
2) Лодка может пройти по течению реки за 3 ч такое же расстояние, как за 3 ч 40 мин против течения. Найдите скорость течения реки, если скорость лодки в стоячей воде равна 5 км/ч.
*размещая тексты в комментариях ниже, вы автоматически соглашаетесь с пользовательским соглашением