Упр.311 ГДЗ Разумовская Львова 8 класс (Русский язык)
Решение #1

Рассмотрим вариант решения задания из учебника Разумовская, Львова 8 класс, Дрофа, РосУчебник:
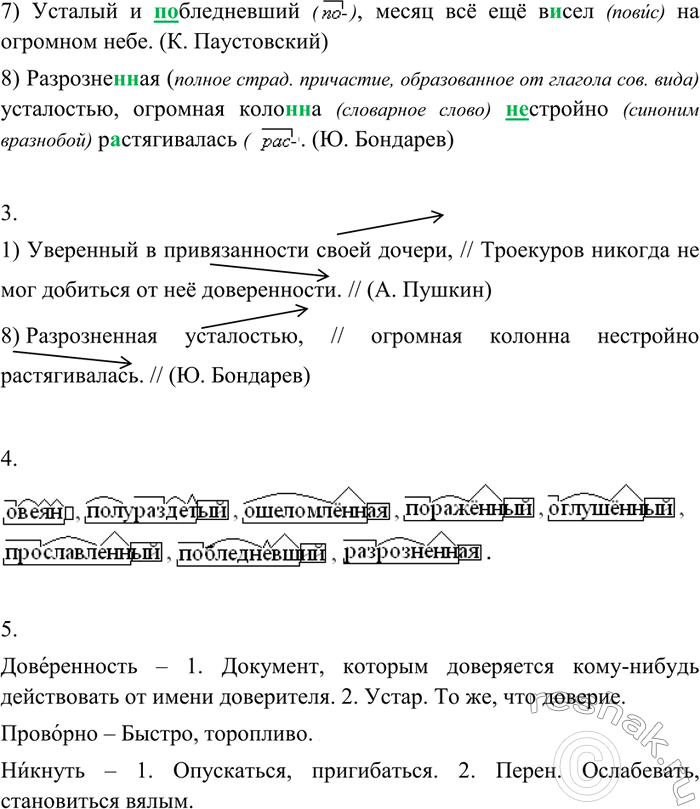
311 1. Выразительно прочитайте предложения. Докажите, что обособленные определения и приложения в этих примерах передают добавочное обстоятельственное значение. Для этого замените обособленные определения и приложения придаточными причины с союзами так как, потому что... или придаточными уступительными с союзами хотя, несмотря на то что... .
1) Увере(н, нн)ый в привяза(н, нн)ости своей дочери, Троекуров (ни)когда (не)мог доби(тся, ться) от неё довере(н, нн)ости. (А. Пушкин) 2)0ве..н вещею др..мотой, (полу)раздетый лес грустит. (Ф. Тютчев) 3) Ош..ломлё(н, нн)ая, мать (не)отрывно смотрела на Рыбина. (М. Горький)
4) Поражё(н, нн)ый (не)приятной д..гадкой, Яков Лукич опустил глаза ахнул и проворно заработал пальцами. (М. Шолохов) 5)Оглушё(н, нн)ый тяжким гулом, Тёркин никнет головой. (А. Твардовский) 6) Прославле(н, нн)ый разведчик, Травкин оставался тем(же) тихим и скромным юношей, каким был при их первой встреч.. . (Э. Казакевич)
7) Усталый и (по)бледневший, месяц всё ещё в..сел на огромном небе. (К. Паустовский) 8) Разрозне(н, нн)ая усталостью, огромная коло(н, нн)а (не)стройно растягивалась. (Ю. Бондарев)
2. Спишите предложения, вставляя пропущенные буквы и раскрывая скобки.
3. Составьте интонационную схему первого и последнего предложений, указывая повышение или понижение голоса и паузы.
4. Разберите по составу причастия.
5. Объясните лексическое значение выделенных слов. Проверьте себя по толковому словарику.
*размещая тексты в комментариях ниже, вы автоматически соглашаетесь с пользовательским соглашением