Упр.28.6 ГДЗ Мерзляк Поляков 7 класс (Алгебра)
Решение #1

Рассмотрим вариант решения задания из учебника Мерзляк, Поляков 7 класс, Вентана-Граф:
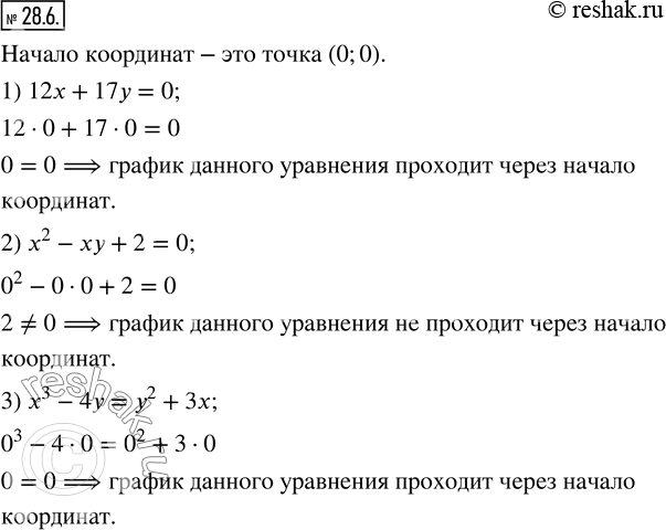
28.6. Проходит ли через начало координат график уравнения:
1) 12x+17y=0; 2) x^2-xy+2=0; 3) x^3-4y=y^2+3x?
*размещая тексты в комментариях ниже, вы автоматически соглашаетесь с пользовательским соглашением