Упр.272 ГДЗ Дорофеев Суворова 9 класс (Алгебра)
Решение #1

Рассмотрим вариант решения задания из учебника Дорофеев, Суворова, Бунимович 9 класс, Просвещение:
272. В одной системе координат постройте графики функций и укажите координаты их точек пересечения. Проверьте результат подстановкой:
a) y = х^2 — 4 и y = 2 - х;
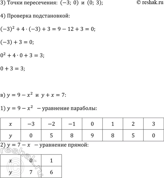
б) у = х^2 + 4х + 3 и у = х + 3;
в) y = 9 - х^2 и y + x = 7;
г) у = 2х - х^2 и х + у = О.
*размещая тексты в комментариях ниже, вы автоматически соглашаетесь с пользовательским соглашением