Упр.26.38 ГДЗ Мерзляк Поляков 9 класс (Алгебра)
Решение #1

Рассмотрим вариант решения задания из учебника Мерзляк, Поляков 9 класс, Вентана-Граф:
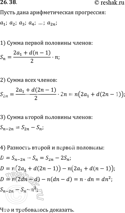
26.38. (Задача Гипсикла Александрийского.) Докажите, что в арифметической прогрессии с чётным количеством членов, состоящей из целых чисел, сумма второй половины больше суммы первой половины на число, кратное квадрату половины количества членов.
*размещая тексты в комментариях ниже, вы автоматически соглашаетесь с пользовательским соглашением