Упр.240 ГДЗ Дорофеев Суворова 7 класс (Алгебра)
Решение #1

Рассмотрим вариант решения задания из учебника Дорофеев, Суворова, Бунимович 10-11 класс, Просвещение:
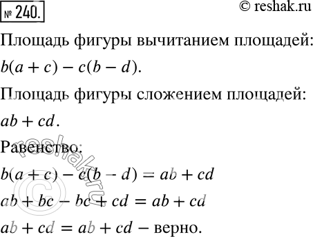
240 Найдите площадь фигуры (рис. 3.3) сначала вычитанием площадей, а потом сложением площадей и запишите соответствующее равенство.
*размещая тексты в комментариях ниже, вы автоматически соглашаетесь с пользовательским соглашением