Упр.24.21 ГДЗ Мерзляк Поляков 9 класс (Алгебра)
Решение #1

Рассмотрим вариант решения задания из учебника Мерзляк, Поляков 9 класс, Вентана-Граф:
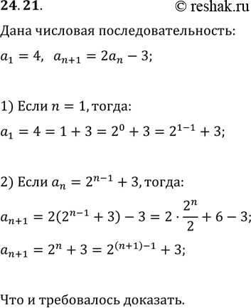
24.21. Последовательность задана рекуррентно: a_1=4, a_(n+1)=2a_n-3. Докажите, что a_n=2^(n-1)+3.
*размещая тексты в комментариях ниже, вы автоматически соглашаетесь с пользовательским соглашением