Упр.234 ГДЗ Разумовская Львова 8 класс (Русский язык)
Решение #1

Рассмотрим вариант решения задания из учебника Разумовская, Львова 8 класс, Дрофа, РосУчебник:
234 1. Объясните, почему в одних предложениях обращение выделяется запятыми, а в других — отделяется восклицательным знаком. Выразительно прочитайте примеры, соблюдая правила орфоэпии.
1) Звёздочки ясные, звёзды высокие!
Что вы храните в себе, что скрываете?
Звёзды, таящие мысли глубокие,
Силой какою вы душу пленяете?
(С. Есенин)
2) Стихни, ветер.
Не лай,водяное стекло.
С небес через красные сети
Дождит молоко.
(С. Есенин)
3) Узнаю тебя, жизнь! Принимаю!
И приветствую звоном щита!
(Л. Блок)
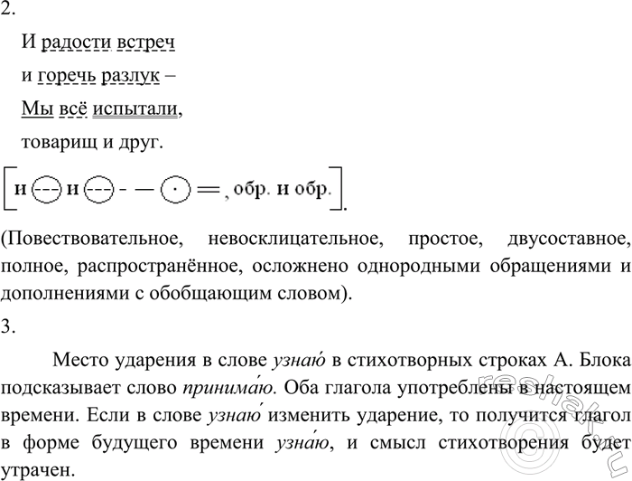
4) И радости встреч
и горечь разлук —
Мы всё испытали,
товарищ и друг.
(Е. Долматовский)
2 Выполните синтаксический разбор последнего предложения.
3. Что в стихотворных строках А. Блока подсказывает место ударения в слове узнаю? Что изменится в значении глагола, если произнести его с ударением на втором слоге?
*размещая тексты в комментариях ниже, вы автоматически соглашаетесь с пользовательским соглашением