Упр.22.18 ГДЗ Мерзляк Поляков 9 класс (Алгебра)
Решение #1

Рассмотрим вариант решения задания из учебника Мерзляк, Поляков 9 класс, Вентана-Граф:
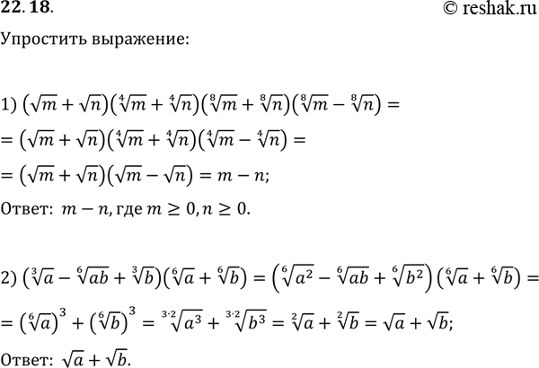
22.18. Упростите выражение:
1) (vm+vn)(m^(1/4)+n^(1/4))(m^(1/8)+n^(1/8))(m^(1/8)-n^(1/8));
2) (a^(1/3)-(ab)^(1/6)+b^(1/3))(a^(1/6)+b^(1/6)).
*размещая тексты в комментариях ниже, вы автоматически соглашаетесь с пользовательским соглашением