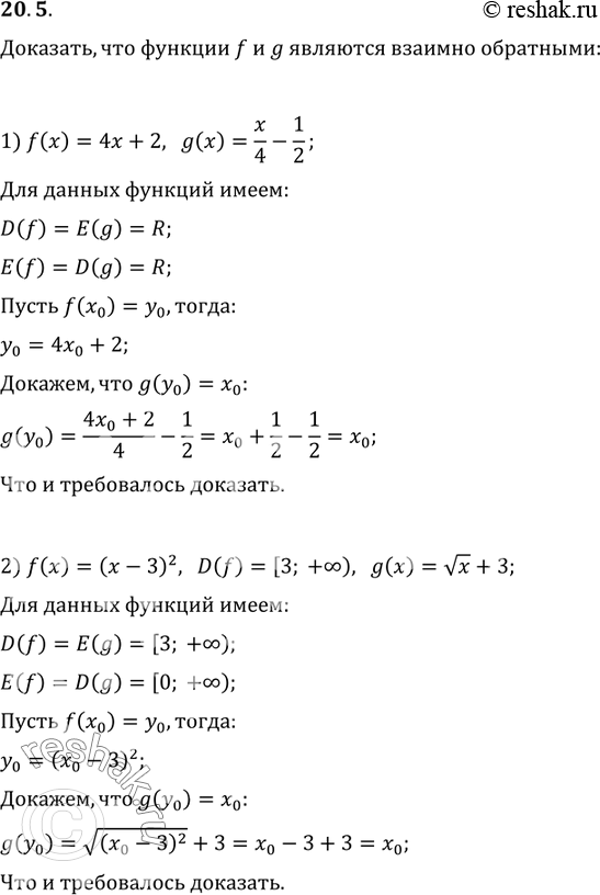
Упр.20.5 ГДЗ Мерзляк Поляков 9 класс (Алгебра)
Решение #1

Рассмотрим вариант решения задания из учебника Мерзляк, Поляков 9 класс, Вентана-Граф:
20.5. Докажите, что функции f и g являются взаимно обратными:
1) f(x)=4x+2, g(x)=x/4-1/2;
2) f(x)=(x-3)^2, D(f)=[3; +?), g(x)=vx+3.
*размещая тексты в комментариях ниже, вы автоматически соглашаетесь с пользовательским соглашением