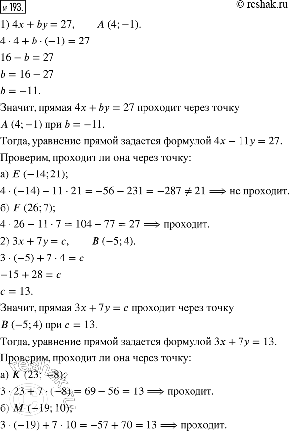
Упр.193 ГДЗ Муравин 7 класс (Алгебра)
Решение #1

Рассмотрим вариант решения задания из учебника Муравин, Муравина 7 класс, Дрофа:
193. 1) При каком значении b прямая 4х + by = 27 проходит через точку А (4; -1)? Проходит ли она в этом случае через точку: а) Е (-14; 21); б) F (26; 7)?
2) При каком значении с прямая 3х + 7у = с проходит через точку B (-5; 4)? Проходит ли она в этом случае через точку: а) К (23; -8); б) М (-19; 10)?
*размещая тексты в комментариях ниже, вы автоматически соглашаетесь с пользовательским соглашением