Упр.19.5 ГДЗ Мерзляк Поляков 9 класс (Алгебра)
Решение #1

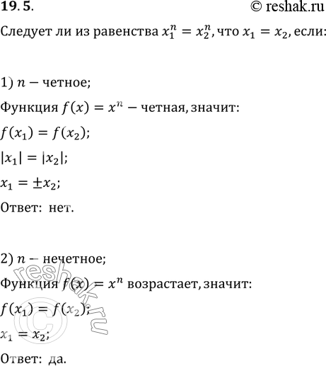
Рассмотрим вариант решения задания из учебника Мерзляк, Поляков 9 класс, Вентана-Граф:
19.5. Следует ли из равенства (x_1)^n=(x_2)^n, что x_1=x_2, если:
1) n — чётное; 2) n — нечётное?
*размещая тексты в комментариях ниже, вы автоматически соглашаетесь с пользовательским соглашением