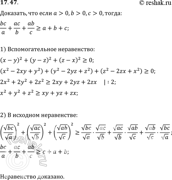
Упр.17.47 ГДЗ Мерзляк Поляков 9 класс (Алгебра)
Решение #1

Рассмотрим вариант решения задания из учебника Мерзляк, Поляков 9 класс, Вентана-Граф:
17.47. Докажите, что если a>0, b>0, c>0, то bc/a+ac/b+ab/c?a+b+c.
*размещая тексты в комментариях ниже, вы автоматически соглашаетесь с пользовательским соглашением