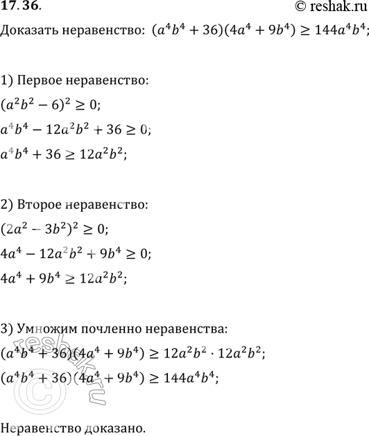
Упр.17.36 ГДЗ Мерзляк Поляков 9 класс (Алгебра)
Решение #1

Рассмотрим вариант решения задания из учебника Мерзляк, Поляков 9 класс, Вентана-Граф:
17.36. Докажите неравенство (a^4 b^4+36)(4a^4+9b^4)?144a^4 b^4.
*размещая тексты в комментариях ниже, вы автоматически соглашаетесь с пользовательским соглашением