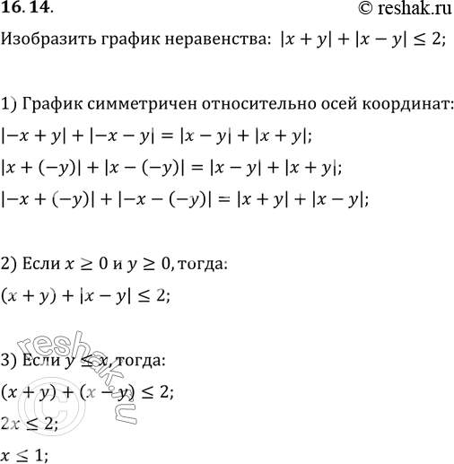
Упр.16.14 ГДЗ Мерзляк Поляков 9 класс (Алгебра)
Решение #1

Рассмотрим вариант решения задания из учебника Мерзляк, Поляков 9 класс, Вентана-Граф:
16.14. Изобразите график неравенства |x+y|+|x-y|?2.
*размещая тексты в комментариях ниже, вы автоматически соглашаетесь с пользовательским соглашением