Упр.158 ГДЗ Колягин Ткачёва 9 класс (Алгебра)
Решение #1

Рассмотрим вариант решения задания из учебника Колягин, Ткачёва, Фёдорова 9 класс, Просвещение:
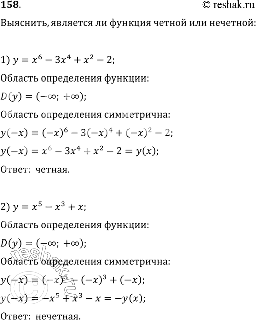
158. Выяснить, является ли функция чётной или нечётной:
1) y=x^6-3x^4+x^2-2; 2) y=x^5-x^3+x.
*размещая тексты в комментариях ниже, вы автоматически соглашаетесь с пользовательским соглашением