Упр.145 ГДЗ Дорофеев Суворова 9 класс (Алгебра)
Решение #1

Рассмотрим вариант решения задания из учебника Дорофеев, Суворова, Бунимович 9 класс, Просвещение:
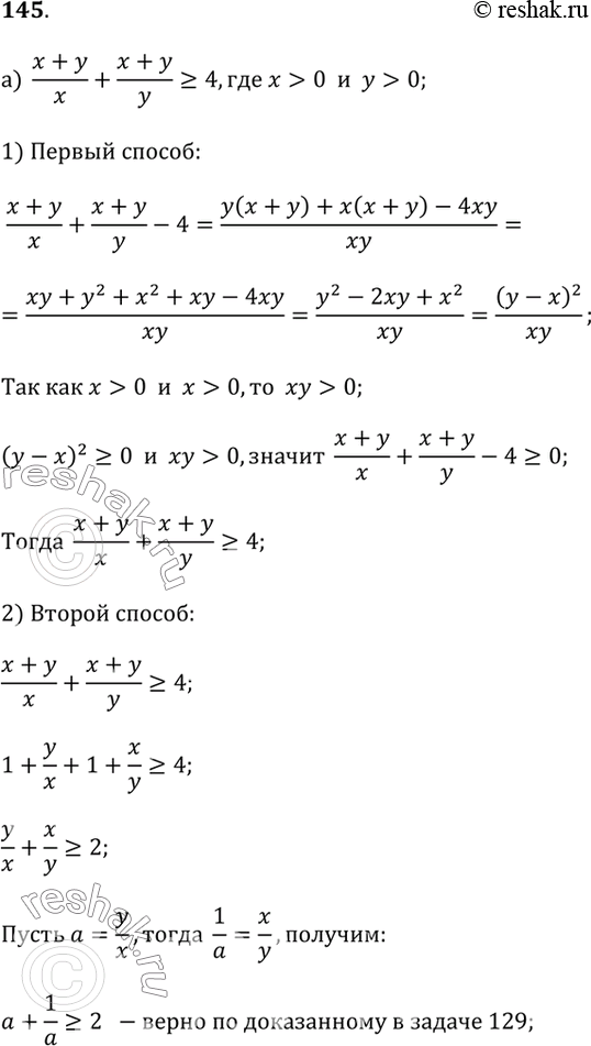
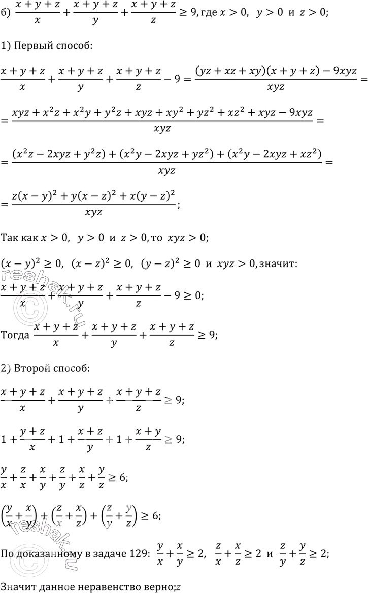
145. Докажите разными способами, что при положительных значениях переменных верно неравенство:
а) (x + y) / x + (x + y) / y ? 4;
б) (x + y + z) / x + (x + y + z) / y + (x + y + z) / z ? 9.
Подсказка. Способ 1. Составьте разность левой и правой частей.
Способ 2. Выделите из дроби целую часть и воспользуйтесь неравенством, доказанным в упражнении 129.
*размещая тексты в комментариях ниже, вы автоматически соглашаетесь с пользовательским соглашением