Упр.141 ГДЗ Дорофеев Суворова 7 класс (Алгебра)
Решение #1

Рассмотрим вариант решения задания из учебника Дорофеев, Суворова, Бунимович 10-11 класс, Просвещение:
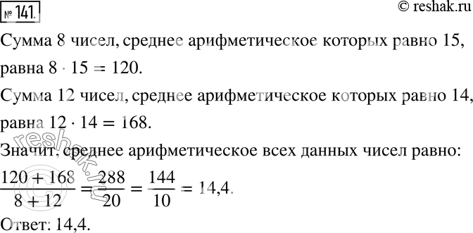
141 Среднее арифметическое некоторых восьми чисел равно 15, а среднее арифметическое других двенадцати чисел равно 14. Найдите среднее арифметическое всех этих чисел.
*размещая тексты в комментариях ниже, вы автоматически соглашаетесь с пользовательским соглашением