Упр.14.14 ГДЗ Мерзляк Поляков 9 класс (Алгебра)
Решение #1

Рассмотрим вариант решения задания из учебника Мерзляк, Поляков 9 класс, Вентана-Граф:
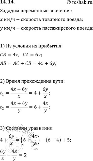
14.14. Из пункта А в пункт В вышел товарный поезд. Через 5 ч из пункта в в пункт А вышел пассажирский поезд. Встретились они в пункте С. От пункта С до пункта В товарный поезд шёл 4 ч, а пассажирский от пункта С до пункта А — 6 ч. За сколько часов каждый поезд может преодолеть путь между пунктами A и В?
*размещая тексты в комментариях ниже, вы автоматически соглашаетесь с пользовательским соглашением