Упр.1256 ГДЗ Никольский Потапов 9 класс (Алгебра)

Решение #1

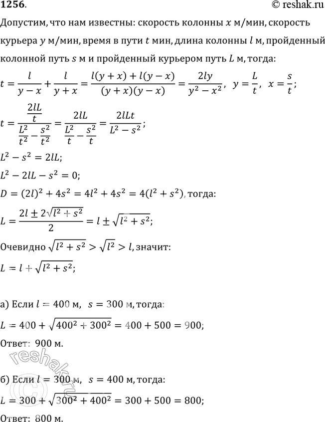
Изображение 1256. Колонна солдат длиной l движется с постоянной скоростью по шоссе. Курьер из конца колонны отправился в её начало. Достигнув начала колонны, он тут же повернул...

Рассмотрим вариант решения задания из учебника Никольский, Потапов 9 класс, Просвещение:
1256. Колонна солдат длиной l движется с постоянной скоростью по шоссе. Курьер из конца колонны отправился в её начало. Достигнув начала колонны, он тут же повернул обратно и пошёл в конец колонны с той же скоростью. За это время колонна прошла расстояние s. Определите расстояние, которое прошёл курьер в оба конца, если:
а) l=400 м, s=300 м; б) l=300 м, s=400 м.
*Цитирирование задания со ссылкой на учебник производится исключительно в учебных целях для лучшего понимания разбора решения задания.
*размещая тексты в комментариях ниже, вы автоматически соглашаетесь с пользовательским соглашением