Упр.117 ГДЗ Разумовская Львова 8 класс (Русский язык)
Решение #1

Рассмотрим вариант решения задания из учебника Разумовская, Львова 8 класс, Дрофа, РосУчебник:
117 1. Спишите, раскрывая скобки и вставляя пропущенные буквы. Найдите сравнительные обороты и определите их роль в описании.
СВЕТАЕТ
Со..нце ещё (не)всходило, но половина неба уже была залита бледным розовым светом. Прозрачная и спокойная река лежала, точно громадное зеркало, в зелёной влажной раме оживших, орош..нных лугов. Лёгкие розовые морщины (с)легка бороздили её гладкую поверхность, а пена под переходными колёсами к..залась (молочно)ро-зовой.
На правом берегу молодой берёзовый лес с его частым строем тонких, прямых, белых стволов был окутан, точно тонкой кисеёй, лёгким покровом тумана. Сизая, т..ж..лая туча, ни..ко повисшая на востоке, одна только боролась с с..яющим торжеством нарядного летнего утра. Но и на ней уже брызнули, точно кровавые потоки, (тёмнокрасные штрихи.
(А. Куприн)
2. Найдите слова, указывающие оттенки цвета. Что они обозначают? Объясните их правописание. Сделайте морфемный разбор этих слов.
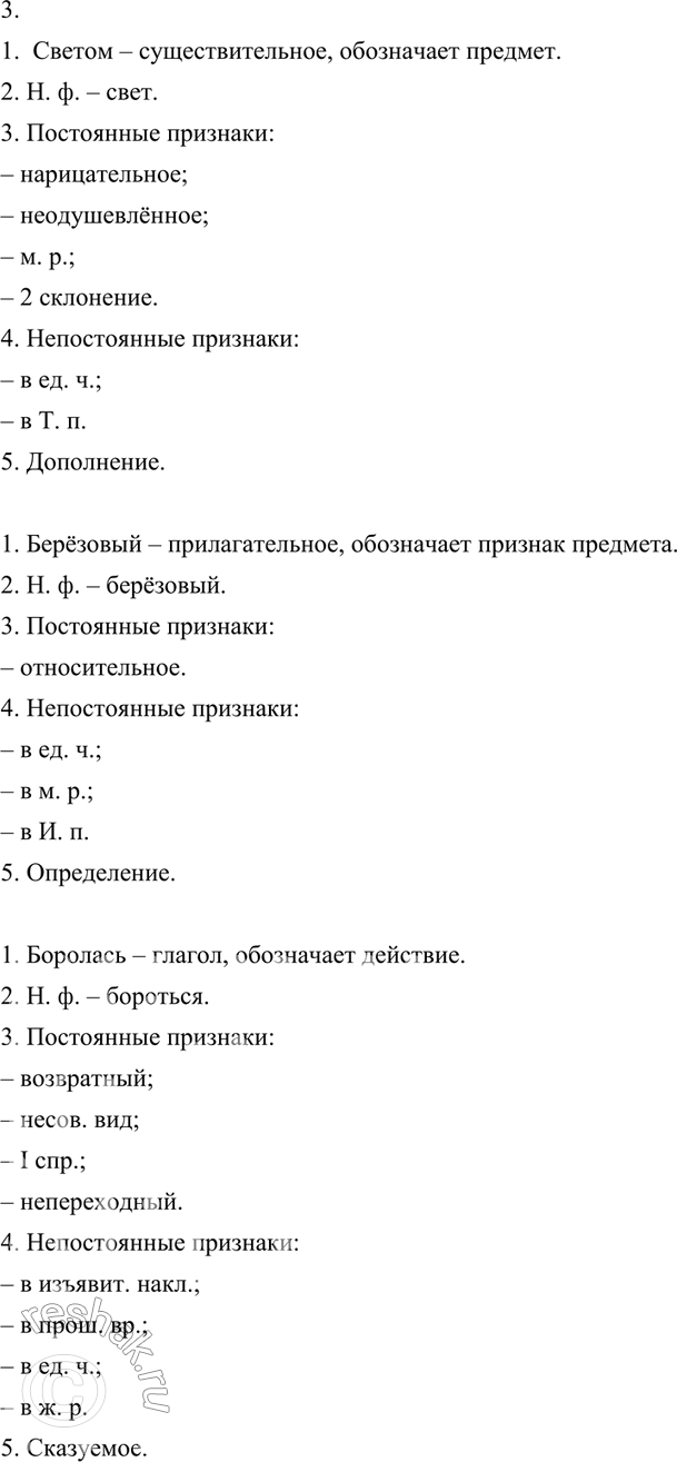
3. Выполните морфологический разбор существительного, прилагательного, глагола и причастия.
4. Выполните словообразовательный разбор выделенных слов.
*размещая тексты в комментариях ниже, вы автоматически соглашаетесь с пользовательским соглашением