Упр.1150 ГДЗ Мерзляк Полонский 7 класс (Алгебра)
Решение #1

Рассмотрим вариант решения задания из учебника Мерзляк, Полонская, Якир 7 класс, Вентана-Граф:
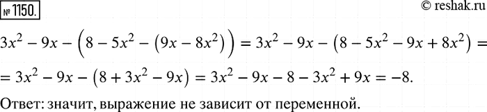
1150. Докажите, что значение выражения Зх2 - 9х - (8 - 5х2 - (9х - 8х2)) не зависит от значения переменной.
*размещая тексты в комментариях ниже, вы автоматически соглашаетесь с пользовательским соглашением