Упр.1126 ГДЗ Мерзляк Полонский 7 класс (Алгебра)
Решение #1

Рассмотрим вариант решения задания из учебника Мерзляк, Полонская, Якир 7 класс, Вентана-Граф:
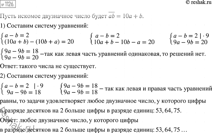
1126. Существует ли двузначное число, удовлетворяющее таким условиям: цифра в разряде десятков этого числа на 2 больше цифры в разряде его единиц, а разность между этим числом и числом, записанным теми же цифрами, но в обратном порядке, равна: 1) 20; 2) 18? Если такое число существует, найдите его.
*размещая тексты в комментариях ниже, вы автоматически соглашаетесь с пользовательским соглашением