Упр.1118 ГДЗ Мерзляк Полонский 7 класс (Алгебра)
Решение #1

Рассмотрим вариант решения задания из учебника Мерзляк, Полонская, Якир 7 класс, Вентана-Граф:
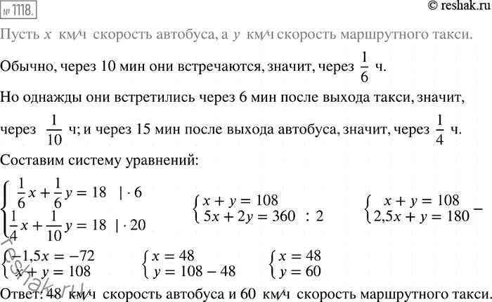
1118. Автобус и маршрутное такси выезжают ежедневно навстречу друг другу но расписанию в 8 ч из городов Вишнёвое и Яблоневое, расстояние между которыми 18 км, и встречаются в 8 ч 10 мин. Однажды автобус выехал по расписанию, а такси — с опозданием в 8 ч 9 мин. Поэтому в тот день они встретились в 8 ч 15 мин. Найдите скорости автобуса и маршрутного такси.
*размещая тексты в комментариях ниже, вы автоматически соглашаетесь с пользовательским соглашением