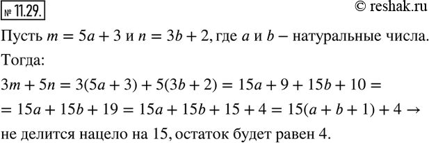
Упр.11.29 ГДЗ Мерзляк Поляков 7 класс (Алгебра)
Решение #1

Рассмотрим вариант решения задания из учебника Мерзляк, Поляков 7 класс, Вентана-Граф:
11.29. Остаток при делении натурального числа m на 5 равен 3, а остаток при делении натурального числа n на 3 равен 2. Докажите, что значение выражения 3m+5n не делится нацело на 15.
*размещая тексты в комментариях ниже, вы автоматически соглашаетесь с пользовательским соглашением