Упр.1082 ГДЗ Мерзляк Полонский 7 класс (Алгебра)
Решение #1

Рассмотрим вариант решения задания из учебника Мерзляк, Полонская, Якир 7 класс, Вентана-Граф:
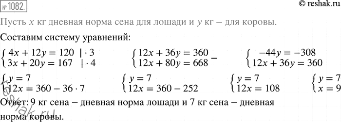
1082. Чтобы накормить 4 лошадей и 12 коров, надо 120 кг сена в день, а чтобы накормить 3 лошадей и 20 коров — 167 кг сена. Найдите дневную норму сена для лошади и для коровы.
*размещая тексты в комментариях ниже, вы автоматически соглашаетесь с пользовательским соглашением