Упр.1024 ГДЗ Мерзляк Полонский 7 класс (Алгебра)
Решение #1

Рассмотрим вариант решения задания из учебника Мерзляк, Полонская, Якир 7 класс, Вентана-Граф:
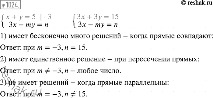
1024. Подберите такие значения m и n, при которых система уравнений
система
х + у = 5,
Зх -mу = n:
1) имеет бесконечно много решений;
2) имеет единственное решение;
3) не имеет решений.
*размещая тексты в комментариях ниже, вы автоматически соглашаетесь с пользовательским соглашением