Упр.102 ГДЗ Муравин 6 класс (Математика)
Решение #1

Рассмотрим вариант решения задания из учебника Муравин, Муравина 6 класс, Дрофа:
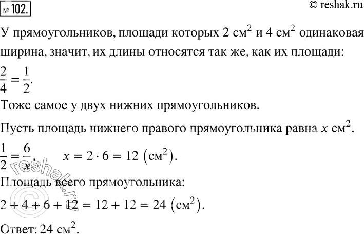
102. Прямоугольник разделен двумя отрезками на четыре прямоугольника, площади трех из которых 2 см^2, 4 см^2, 6 см^2 (рис.38). Найдите площадь прямоугольника.
*размещая тексты в комментариях ниже, вы автоматически соглашаетесь с пользовательским соглашением