Упр.1.41 ГДЗ Мерзляк Поляков 9 класс (Алгебра)
Решение #1

Рассмотрим вариант решения задания из учебника Мерзляк, Поляков 9 класс, Вентана-Граф:
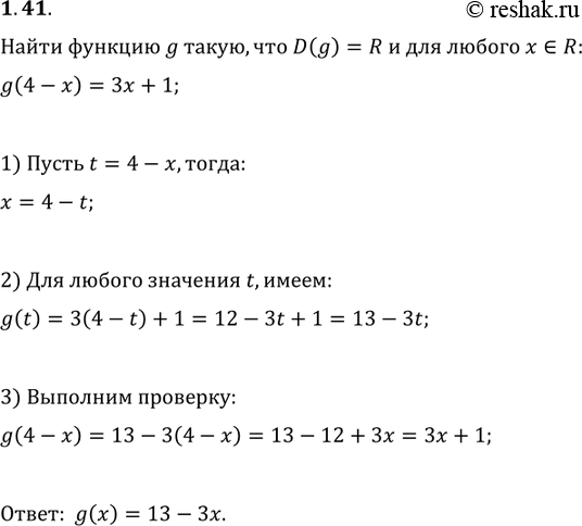
1.41. Найдите функцию g такую, что D(g)=R и для любого x?R выполняется равенство g(4-x)=3x+1.
*размещая тексты в комментариях ниже, вы автоматически соглашаетесь с пользовательским соглашением