Упр.507 ГДЗ Атанасян 10-11 класс по геометрии (Геометрия)
Решение #1
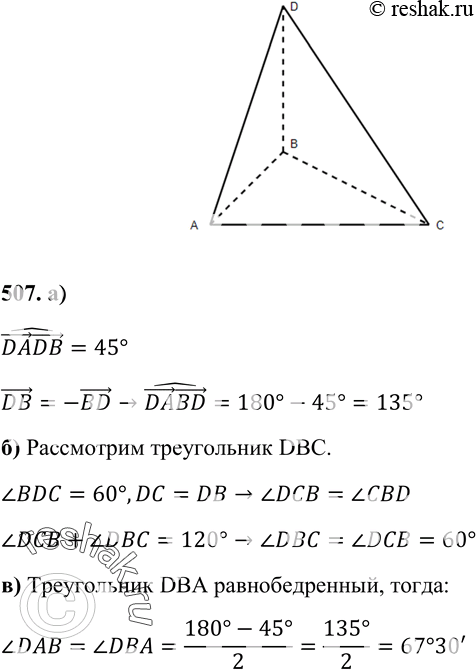
Решение #2

Рассмотрим вариант решения задания из учебника Атанасян, Бутузов 11 класс, Просвещение:
507 B тетраэдре DABC DA = DB = DC, ZADB = 45°, Z BDC = 60°. Вычислите угол между векторами: а) DA и BD; б) DB и CB; в) BD и BA.
*размещая тексты в комментариях ниже, вы автоматически соглашаетесь с пользовательским соглашением