Упр.472 ГДЗ Атанасян 10-11 класс по геометрии (Геометрия)
Решение #1
Решение #2
Решение #3

Рассмотрим вариант решения задания из учебника Атанасян, Бутузов 11 класс, Просвещение:
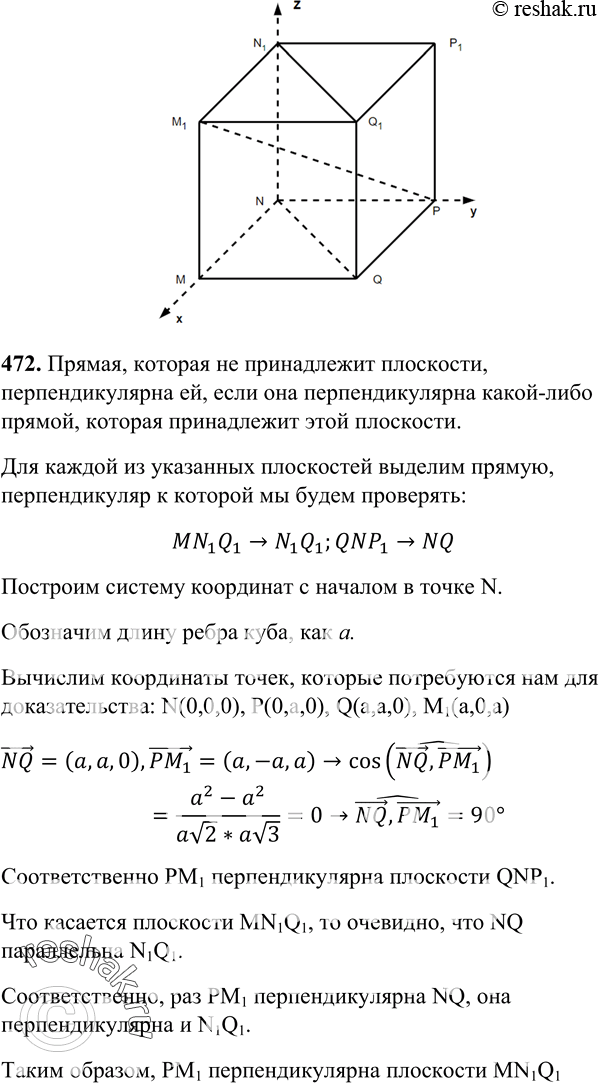
472 Дан куб MNPQM1N1P1Q1. Докажите, что прямая PM1 перпендикулярна к плоскостям MN1Q1 и QNP1.
*размещая тексты в комментариях ниже, вы автоматически соглашаетесь с пользовательским соглашением