Упр.439 ГДЗ Атанасян 10-11 класс по геометрии (Геометрия)
Решение #1
Решение #2

Рассмотрим вариант решения задания из учебника Атанасян, Бутузов 11 класс, Просвещение:
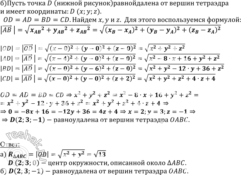
439 Даны точки O (0; 0; 0), A (4; 0; 0), B (0; 6; 0), C (0; 0; -2). Найдите: а) координаты центра и радиус окружности, описанной около треугольника AOB; б) координаты точки, равноудаленной от вершин тетраэдра OABC.
*размещая тексты в комментариях ниже, вы автоматически соглашаетесь с пользовательским соглашением