№578 ГДЗ Рымкевич 10-11 класс (Физика)
Решение #1
Решение #2
Решение #3

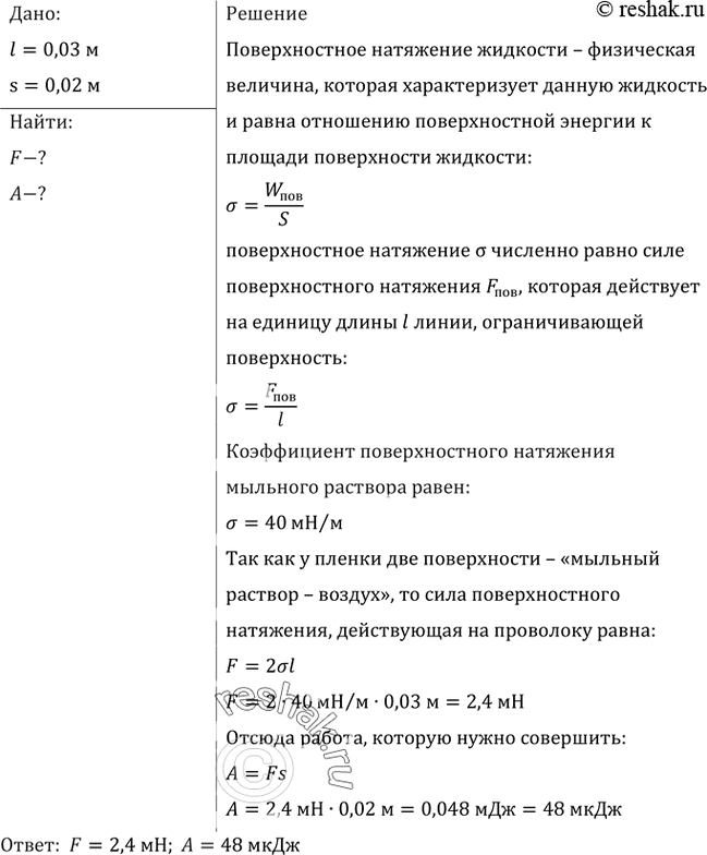
Рассмотрим вариант решения задания из учебника Рымкевич 10-11 класс, Дрофа:
С какой силой действует мыльная пленка на проволоку АВ (рис. 66), если длина проволоки 3 см? Какую работу надо совершить, чтобы переместить проволоку на 2 см?
*размещая тексты в комментариях ниже, вы автоматически соглашаетесь с пользовательским соглашением