№536 ГДЗ Рымкевич 10-11 класс (Физика)
Решение #1
Решение #2
Решение #3

Рассмотрим вариант решения задания из учебника Рымкевич 10-11 класс, Дрофа:
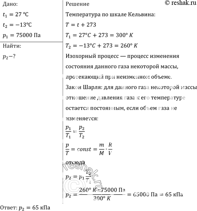
При температуре 27 °С давление газа в закрытом сосуде было 75 кПа. Каким будет давление при температуре -13 °С?
*размещая тексты в комментариях ниже, вы автоматически соглашаетесь с пользовательским соглашением