№420 ГДЗ Рымкевич 10-11 класс (Физика)
Решение #1
Решение #2
Решение #3

Рассмотрим вариант решения задания из учебника Рымкевич 10-11 класс, Дрофа:
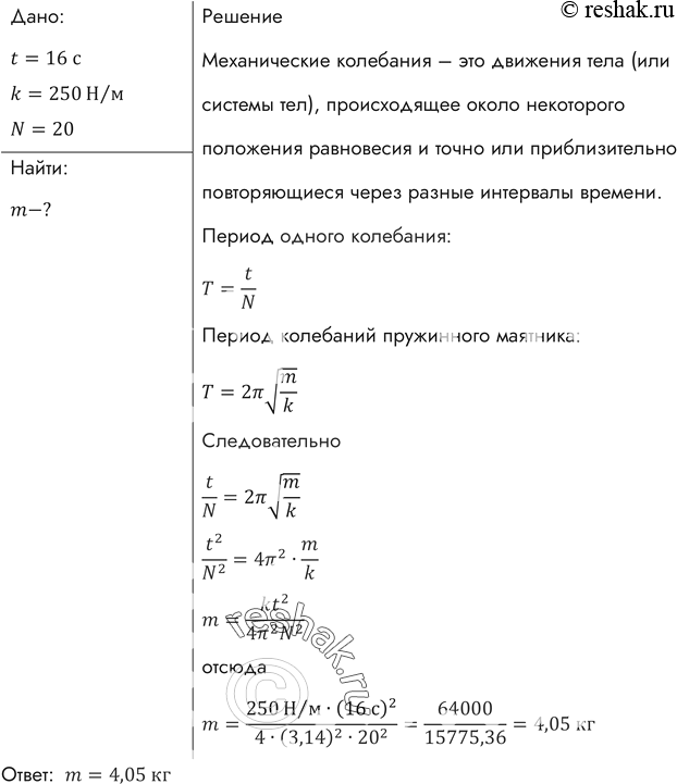
Найти массу груза, который на пружине жесткостью 250 Н/м делает 20 колебаний за 16 с.
*размещая тексты в комментариях ниже, вы автоматически соглашаетесь с пользовательским соглашением