№13 ГДЗ Рымкевич 10-11 класс (Физика)
Решение #1
Решение #2

Рассмотрим вариант решения задания из учебника Рымкевич 10-11 класс, Дрофа:
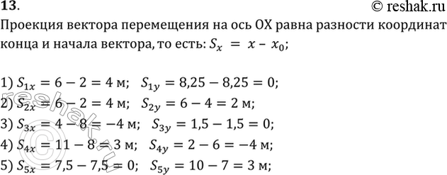
На рисунке 5 показаны перемещения пяти материальных точек. Найти проекции векторов перемещения на оси координат.
*размещая тексты в комментариях ниже, вы автоматически соглашаетесь с пользовательским соглашением