Онлайн тест ЕГЭ по математике 2016 Вариант №17. Тест соответствует Федеральным Государственным Образовательным стандартам 2016. Для проходжения теста в вашем браузере должна быть включена функция JavaScript. Ответ вводится в специальное поле. Ответом является целое число или десятичная дробь, например: 4,25 (разделение разряда только через запятую). Единицы измерения не пишутся. После ввода предположительного ответа, нажмите кнопку "Проверить". По ходу решения Вы можете наблюдать за количеством набранных баллов. Все баллы по заданиям распределены в соответствии с КИМ.




ЗАДАНИЯ ЧАСТИ В

B1
Бегун пробежал 100 метров за 10 секунд. Найдите среднюю скорость бегуна на дистанции. Ответ дайте в километрах в час.


Введите ответ:

Не получается?
Посмотреть ответ

Ответ:36


B2
На диаграмме показан средний балл участников 10 стран в тестировании учащихся 4-го класса по математике в 2007 году (по 1000-балльной шкале). По данным диа¬граммы найдите число стран, в которых средний балл ниже, чем в Нидерландах.
Введите ответ:

Не получается?
Посмотреть ответ

Ответ:7


B3
На клетчатой бумаге с клетками размером 1 см х 1 см изображена трапеция (см. рисунок). Найдите её пло¬щадь в квадратных сантиметрах.
Введите ответ:

Не получается?
Посмотреть ответ

Ответ:13


B4
Рейтинговое агентство определяет рейтинг соотношения «цена — качество» электрических фенов для волос. Рейтинг вычисляется на основе средней цены Р и оценок функциональности F, качества Q и дизайна D. Каждый отдельный показатель оценивается экспертами по 5-балльной шкале целыми числами от 0 до 4. Итоговый рейтинг вычисляется по формуле R = 3(F + Q) + D - 0,01Р . В таблице даны оценки каждого показателя для нескольких моделей фенов. Определите, какая модель имеет наименьший рейтинг. В ответ запишите значение этого рейтинга.
Введите ответ:

Не получается?
Посмотреть ответ

Ответ:-2,5


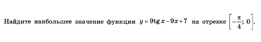
B5

Введите ответ:

Не получается?
Посмотреть ответ

Ответ:1


B6
В треугольнике ABC АС = ВС, АВ= 72, cosA = 12/13. Найдите высоту СН.
Введите ответ:

Не получается?
Посмотреть ответ

Ответ:15


B7
Найдите значение выражения.
Введите ответ:

Не получается?
Посмотреть ответ

Ответ:49


B8
На рисунке изображены график функции у = f(x) и касательная к нему в точке с абсциссой х0. Найдите значение производной функции f(x) в точке х0.
Введите ответ:

Не получается?
Посмотреть ответ

Ответ:0,25


B9
Найдите радиус основания цилиндра, описанного около сферы, если его образующая равна 10.
Введите ответ:

Не получается?
Посмотреть ответ

Ответ:5


B10
Аня с папой решили покататься на колесе обозрения. Всего на колесе 22 кабинки, из них 5 — жёлтые, 6 — белые, остальные — красные. Кабинки по очереди под¬ходят к платформе для посадки. Найдите вероятность того, что Аня прокатится в красной кабинке.
Введите ответ:

Не получается?
Посмотреть ответ

Ответ:0,5


B11
Объём конуса равен 40. Через середину высоты параллельно основанию конуса проведено сечение, которое является основанием меньшего конуса с той же вер¬шиной. Найдите объём меньшего конуса.
Введите ответ:

Не получается?
Посмотреть ответ

Ответ:5


B12
При температуре 0°С рельс имеет длину l0 = 10 м. При возрастании температуры происходит тепловое расширение рельса, и его длина, выраженная в метрах, меня¬ется по закону l(t°) = l0( 1 + at°), где а = 1,2x10^5 (°С)^(-1) — коэффициент теплового расширения, t° — температура (в градусах Цельсия). При какой температуре рельс удлинится на 9 мм? Ответ выразите в градусах Цельсия.
Введите ответ:

Не получается?
Посмотреть ответ

Ответ:75


B13
Моторная лодка прошла против течения реки 91 км и вернулась в пункт отправ¬ления, затратив на обратный путь на 6 ч меньше. Найдите скорость лодки в непо¬движной воде, если скорость течения равна 3 км/ч. Ответ дайте в километрах в час.
Введите ответ:

Не получается?
Посмотреть ответ

Ответ:10


B14

Введите ответ:

Не получается?
Посмотреть ответ

Ответ:7